公司章程规定对股东资格继承的影响
2025-01-15
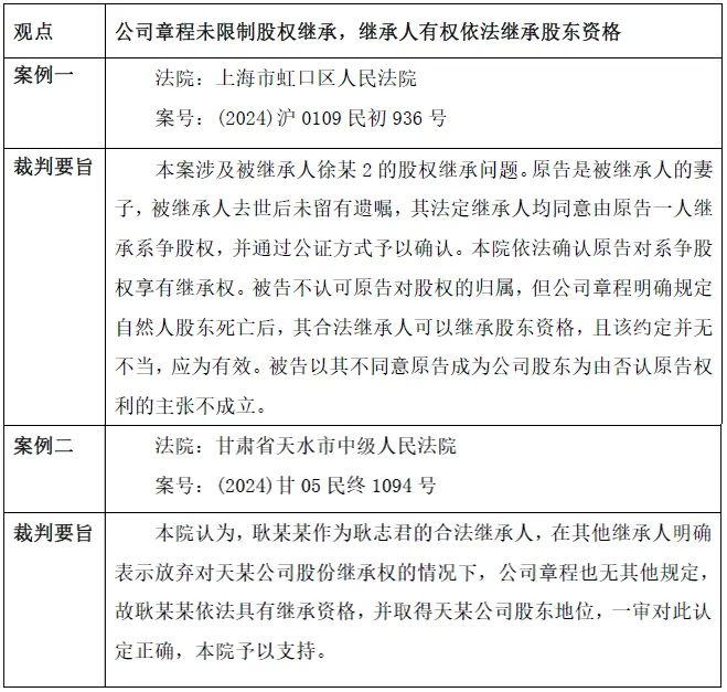
一、公司章程未对股权继承问题进行限制的情形

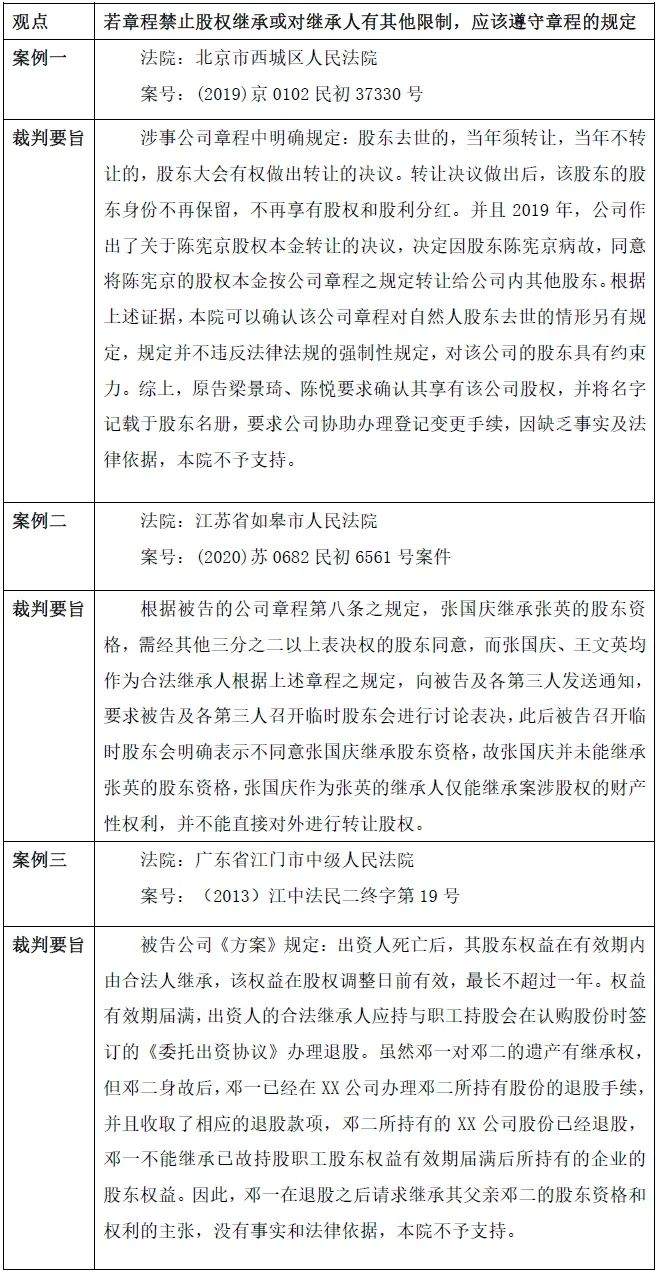
二、股东去世前的公司章程中有对股权继承的限制性规定
1.公司章程中的限制性规定有效的情形

2.公司章程中的限制性规定无效的情形

三、股东去世后的公司章程中有对股权继承的限制性规定

综上所述,有限责任公司股东之间的合作基础是相互信任,自然人股东去世后,公司其他股东对原股东的信任并不当然转化为对其继承人的信任,故对股东资格的继承可能会引发股东之间的纠纷,进而影响公司经营,甚至造成公司僵局。因此,公司法允许公司章程对股东资格的继承作出特别约定。
对有限责任公司自然人股东资格的继承而言,仅在作为被继承人的股东去世前,公司章程对股东资格的继承作出了特别限制的情况下,才优先保障公司的人合性,尊重股东的意思自治。而在被继承人去世后,无论是通过修改公司章程或者持有公司三分之二以上表决权的股东作出决议,均不得限制或排除已去世股东的继承人对股东资格的继承权。
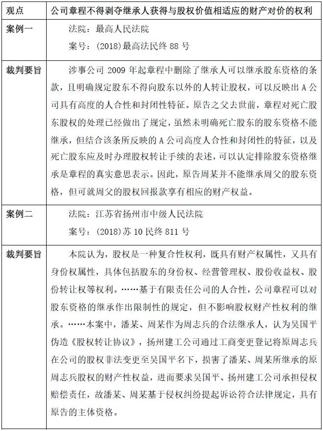
此外,公司章程对股东资格继承的限制应当合理,不得违反继承法的基本原则,剥夺继承人获得与股权价值相当的财产对价的权利。要注意保护公司利益、其他股东利益、已去世股东生前的意愿以及继承人利益之间的协调与平衡。






