离婚案件中保险金应当如何分割
一、几个相关概念的界定与区分
1.保险金额(保额):是指保险人承担赔偿或者给付保险金责任的最高限额。
2.保险费(保费):是指投保人为取得保险保障,按合同约定向保险人支付的费用。
3.保险金:也就是我们本文的分析对象,是指保险人根据保险合同的约定,对被保险人或者受益人进行给付的金额;或者当保险事故发生时,对物质损失进行赔偿的金额。
4.保单现金价值:是指投保人退保或保险公司解除保险合同时,由保险公司向投保人退还的那部分金额。
二、保险的分类及相应类别保险金的分割
(一)社会保险
根据《中华人民共和国社会保险法》第二条之规定,社会保险即国家建立的基本养老保险、基本医疗保险、工伤保险、失业保险、生育保险等社会保险制度,以保障公民在年老、疾病、工伤、失业、生育等情况下依法从国家和社会获得物质帮助的权利。不同的社会保险之保险金在离婚时可否分割也有所不同。
1.基本养老保险金
《最高人民法院关于适用婚姻家庭编的解释(一)》(以下简称"《婚姻家庭编司法解释(一)》")第25条规定:“婚姻关系存续期间,下列财产属于民法典第一千零六十二条规定的‘其他应当归共同所有的财产’:(一)一方以个人财产投资取得的收益;(二)男女双方实际取得或者应当取得的住房补贴、住房公积金;(三)男女双方实际取得或者应当取得的基本养老金、破产安置补偿费。”
《婚姻家庭编司法解释(一)》第80条规定:“离婚时夫妻一方尚未退休、不符合领取基本养老金条件,另一方请求按照夫妻共同财产分割基本养老金的,人民法院不予支持;婚后以夫妻共同财产缴纳基本养老保险费,离婚时一方主张将养老金账户中婚姻关系存续期间个人实际缴纳部分及利息作为夫妻共同财产分割的,人民法院应予支持。”
根据上述规定,离婚时达到基本养老金的领取条件的,婚姻关系存续期间的基本养老金应当作为夫妻共同财产予以分割。至于“应当取得的基本养老金”,按照司法解释的文本,应当理解为夫妻一方已经退休,符合领取基本养老金条件,但因为某种原因没有实际发放的婚姻关系存续期间应当发放的养老金。
对于离婚后取得的养老保险金,在某些情形下也有可能被法院判令分割:(1)离婚后只有一方有养老金,另一方离婚后生活没有保障;(2)双方虽然都有养老金,但一方的养老金较少难以保障基本生活。

2.基本医疗保险金
《中华人民共和国民法典》(以下简称"《民法典》")第一千零六十三条规定:“下列财产为夫妻一方的个人财产:(一)一方的婚前财产;(二)一方因受到人身损害获得的赔偿或者补偿;(三)遗嘱或者赠与合同中确定只归一方的财产;(四)一方专用的生活用品;(五)其他应当归一方的财产。”《婚姻家庭编司法解释(一)》第三十条规定:“军人的伤亡保险金、伤残补助金、医药生活补助费属于个人财产。”
对于基本医疗保险金在离婚时是否予以分割,司法实践中主流观点认为,基本医疗保险金具有强烈的人身属性,属于夫妻一方的个人财产,不应当分割。也有法院将基本医疗报销款认定为夫妻共同财产并予以分割。

此外,亦有法院认为,婚姻关系存续期间的医疗保险个人缴费本金及利息,可以参照养老保险金的规定,作为夫妻共同财产予以分割(请参见(2021)黔0102民初7146号判决)。因此种情形属于对保费而非对保险报销款或者理赔金的分割,本文不再详细展开。
3.工伤保险金和生育保险金
《民法典》第一千零六十三条规定:“下列财产为夫妻一方的个人财产:(一)一方的婚前财产;(二)一方因受到人身损害获得的赔偿或者补偿;(三)遗嘱或者赠与合同中确定只归一方的财产;(四)一方专用的生活用品;(五)其他应当归一方的财产。”
工伤保险金和生育保险金具有人身专属性,在离婚时多被认定为属于夫妻一方个人财产,不予分割。但也有部分法院认为生育保险金属于经济补偿,应属夫妻共同财产。

4.失业保险金
根据《社会保险法》规定,失业保险金由用人单位和职工共同缴纳。有观点认为其实质上是对劳动者因失业而丧失收入的一种补助,具有“工资”属性,宜参照“工资、奖金属于夫妻共同财产”的规定,在离婚时予以分割。亦有较多法院将失业保险金认定为夫妻一方个人财产。

(二)商业保险
1.财产保险
(1)财产保险的定义及分类:《中华人民共和国保险法》(以下简称"《保险法》")第十二条第四款规定,“财产保险是以财产及其有关利益为保险标的的保险。” 《保险法》第九十五条第一款第二项规定,“财产保险业务,包括财产损失保险、责任保险、信用保险和保证保险等保险业务”。和家庭有关的财产保险,主要是家庭财产险(包括车险)。在离婚诉讼中,主要涉及财产损失保险。
(2)财产保险的保险金分割取决于保险标的物之归属:通常在离婚案件中能够根据案件事实判断财产保险的保险标的归属方,并且财产保险金的归属随保险标的的归属而确定,界定较为清晰。
具体来说,如果保险标的物为夫妻共同财产,则婚姻关系存续期间取得的保险金亦属夫妻共同财产,不受保费来源的影响。

2.人身保险
(1)人身保险的定义及分类:《保险法》第十二条第三款规定,“人身保险是以人的寿命和身体为保险标的的保险。”《保险法》第九十五条第一款第一项规定,“人身保险业务,包括人寿保险、健康保险、意外伤害保险等保险业务”。《人身保险公司保险条款和保险费率管理办法》(2015年修订)第七条规定,“人身保险主要分为人寿保险、年金保险、健康保险和意外伤害保险。”
(2)一般被认定为夫妻一方个人财产的人身保险金:
《民法典》第一千零六十三条规定,“下列财产为夫妻一方的个人财产:(一)一方的婚前财产;(二)一方因受到人身损害获得的赔偿或者补偿;(三)遗嘱或者赠与合同中确定只归一方的财产;(四)一方专用的生活用品;(五)其他应当归一方的财产。”
最高人民法院《第八次全国法院民事商事审判工作会议(民事部分)纪要》(以下简称"《八民纪要》")第五条规定,“婚姻关系存续期间,夫妻一方作为被保险人依据意外伤害保险合同、健康保险合同获得的具有人身性质的保险金,或者夫妻一方作为受益人依据以死亡为给付条件的人寿保险合同获得的保险金,宜认定为个人财产,但双方另有约定的除外。”
根据上述规定,婚姻关系存续期间,以下情形取得的保险金,因具有强烈的人身属性,除非双方另有约定,应属于夫妻一方的个人财产:
其一,夫妻一方作为被保险人依据意外伤害保险合同、健康保险合同(例如重大疾病保险合同)获得的具有人身性质的保险金,应认定为夫妻一方的个人财产;
其二,夫妻一方作为受益人依据以死亡为给付条件的人寿保险合同获得的保险金,宜认定为个人财产。
被保险人在订立人身保险合同时,将夫妻一方指定为受益人,大多基于受益人与被保险人之间特定的人身关系或情感,被保险人身故后夫妻一方作为受益人获得的保险金,从探求当事人真意出发,宜解释为被保险人或投保人只想让与其有某种特定人身关系的受益人本人得到该笔保险金,属于有指向的赠与,也应认定为夫妻一方的个人财产。

然而,夫妻一方作为受益人依据为婚生子女购买的身故型人寿保险而获得的身故保险金,应当如何分割,实践中法院持有不同观点。

(3)一般被认定为夫妻共同财产的人身保险金:
《民法典》第一千零六十二条规定,“夫妻在婚姻关系存续期间所得的下列财产,为夫妻的共同财产,归夫妻共同所有:(一)工资、奖金、劳务报酬;(二)生产、经营、投资的收益;(三)知识产权的收益;(四)继承或者受赠的财产,但是本法第一千零六十三条第三项规定的除外;(五)其他应当归共同所有的财产。”
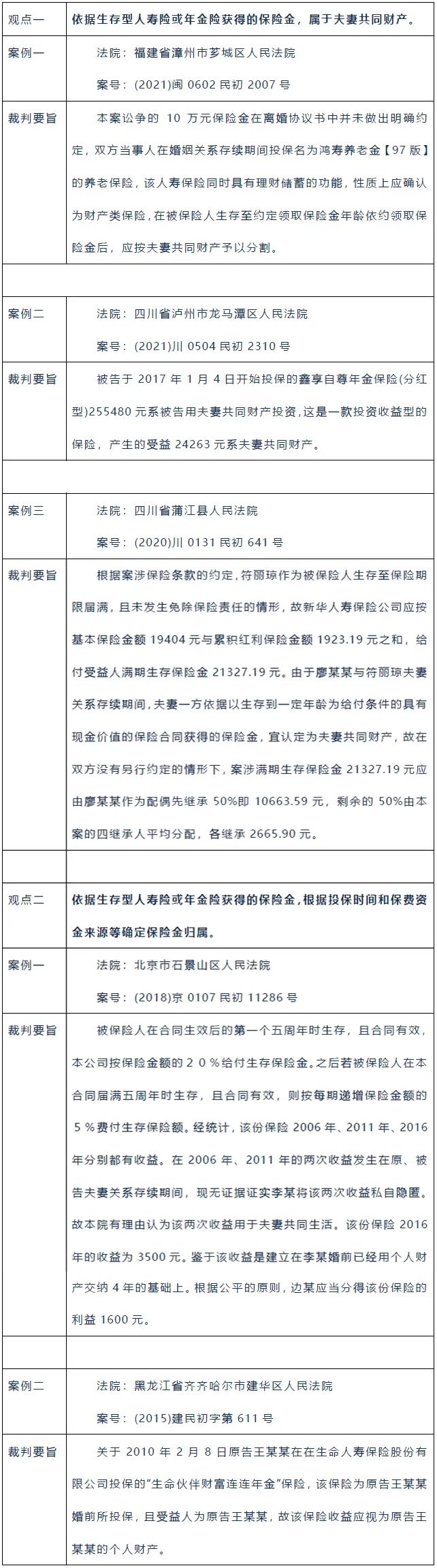
《八民纪要》第五条规定,“婚姻关系存续期间,夫妻一方依据以生存到一定年龄为给付条件的具有现金价值的保险合同获得的保险金,宜认定为夫妻共同财产,但双方另有约定的除外。”
根据上述规定,以生存到一定年龄为给付条件的保险属于“理财型保险”,兼具“投资”与“保障”的性质。婚姻关系存续期间,夫妻一方依据生存型人寿保险合同(以生存到一定年龄为给付条件)以及年金保险合同获得的保险金,宜认定为夫妻共同财产。但也有法院考虑夫妻一方婚前以个人财产缴纳部分保费的情况,根据婚前与婚后缴纳保费的比例将保险金划分个人财产部分与夫妻共同财产部分。
此外,在意外伤害保险和健康保险中,也存在不具有人身性质的保险金。例如误工津贴保险金、失能收入损失保险金,均属对减少收入所进行的补偿,可参照工资、奖金认定为夫妻共同财产。

至于夫妻任一方均不属于被保险人或受益人的,例如夫妻双方为婚生子女投保的以生存到一定年龄为给付条件而获得的生存保险金,在受益人仅为子女的情形下,该保险金并不属于夫妻财产(而视为对子女的赠与),自然不属于本文讨论范畴。
概括而言,婚姻关系存续期间,在依据保险合同已触发保险赔付并实际产生保险金的情况下,应当先行判断保险金是否具有人身属性,进而判断该保险金属于个人财产还是可供分割的夫妻共同财产。如保险金具有强烈的人身属性,一般会被认定为个人财产而不予分割;如保险金被判定为具有投资理财/储蓄性质或者属于替代性收入/收入补偿性质,则一般会被认定为夫妻共同财产予以分割。对于非人身性质的保险金,还需结合投保时间和保费资金来源等来确定保险金归属及分割比例。





